稀土高新区安全管理先进经验案例分享(二) —内蒙古北方重型汽车股份有限公司《知险避险手册》
机械伤害、高处坠落、物体打击等各类突发事件每天都有可能在各类工厂发生,事故总是在人的疏忽与不经意间降临,但如果员工能够注意日常防范,储备一些避险常识,一旦意外发生,我们也能够从容应对,也会将事故伤害降到最低。
为了能够防患于未然,提升员工的安全意识和应急避险能力,内蒙古北方重型汽车股份有限公司将各岗位可能遇到的各种突发事件、安全风险等进行全面辨识,提出应对措施,并对日常防护与应急避险措施汇编成册,要求员工随身携带,能够让每一位员工了解本岗位可能发生的各类意外事件,能够针对不同的情况做好事前准备及紧急避险,将最大限度地避免或减少突发事件的影响及其所造成的损失,让安全成为每一位员工的日常习惯。
一、《知险避险手册》的编制目的
通过为每一位员工编制、配发《知险避险手册》,进一步赋能一线员工安全生产的自觉,持续提升公司全员安全生产意识和能力,进而提升公司安全生产管理的整体效能。
二、《知险避险手册》的编制形式和样式
由公司安全管理部门牵头,各专业部门提供相关文本信息素材,由各部门、车间分别编制针对具体员工的《知险避险手册》。《手册》采用口袋书的形式(15cm×11cm,比工作服上衣兜稍小)活页装订,方便员工随身携带和内容变更。

三、《知险避险手册》的内容
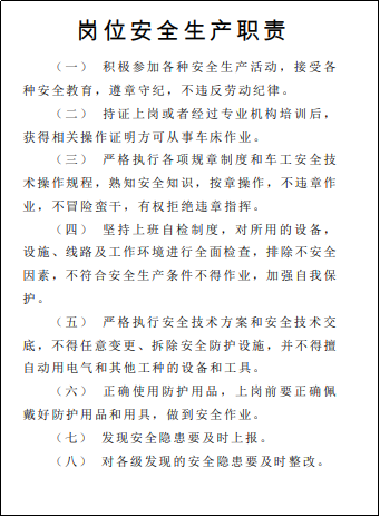
1. 员工岗位安全生产职责
落实全员安全生产责任制,明确每一名员工的岗位安全生产职责,让每一位员工知晓自己的安全生产工作职责。


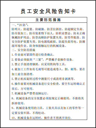
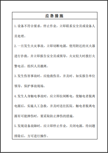
2.员工安全风险告知卡
明确了每一个岗位存在的各类安全风险、主要防范措施及应急措施。让每一员工及时避免自己暴露在风险中。



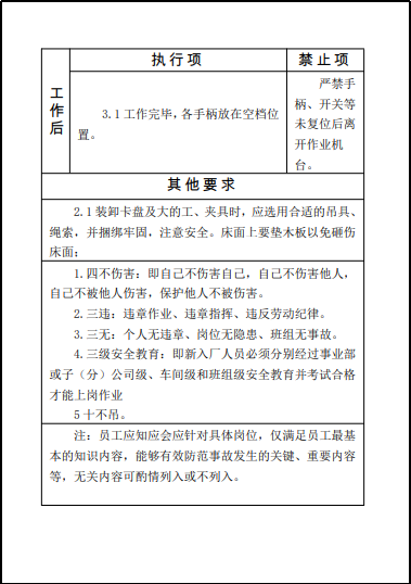
3.岗位安全操作规范
依据《安全技术、职业健康操作规程》、《设备安全操作规程》等内容,明确工作前、中、后分别应落实的检查及固定动作要求,严格、准确执行每一项操作规程。


4.岗位禁限行为清单
明确岗位作业过程中的禁限行为。

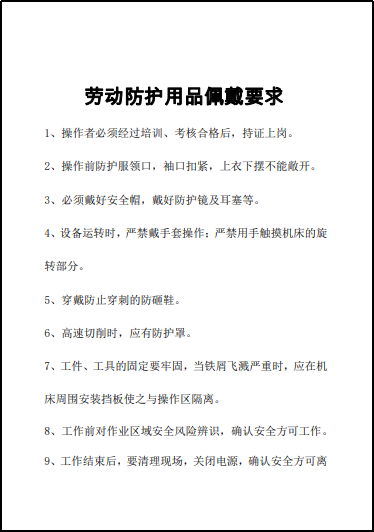
5.劳动防护用品佩戴标准及佩戴要求
明确岗位作业过程中的劳动防护用品佩戴标准及佩戴要求。


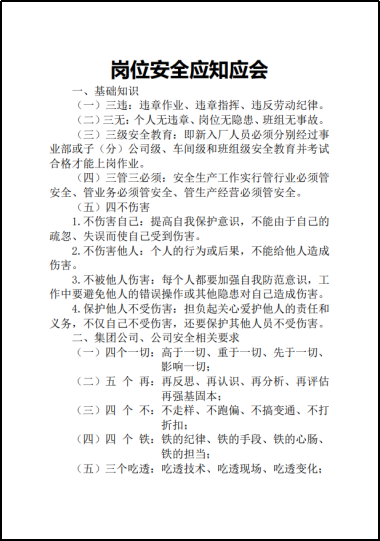
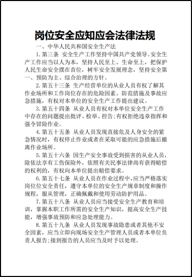
6.岗位安全应知应会法律法规
宣传安全生产应知应会知识,及公司各主要安全生产要求。明确岗位人员安全生产的法定责任及义务。


7.培训、考核记录
记录员工接受的临时性安全生产培训(如违章作业后对其开展的警示教育,日常培训教育不在此记录)以及员工受到的正向激励与负向考核情况。



- 大
- 中
- 小