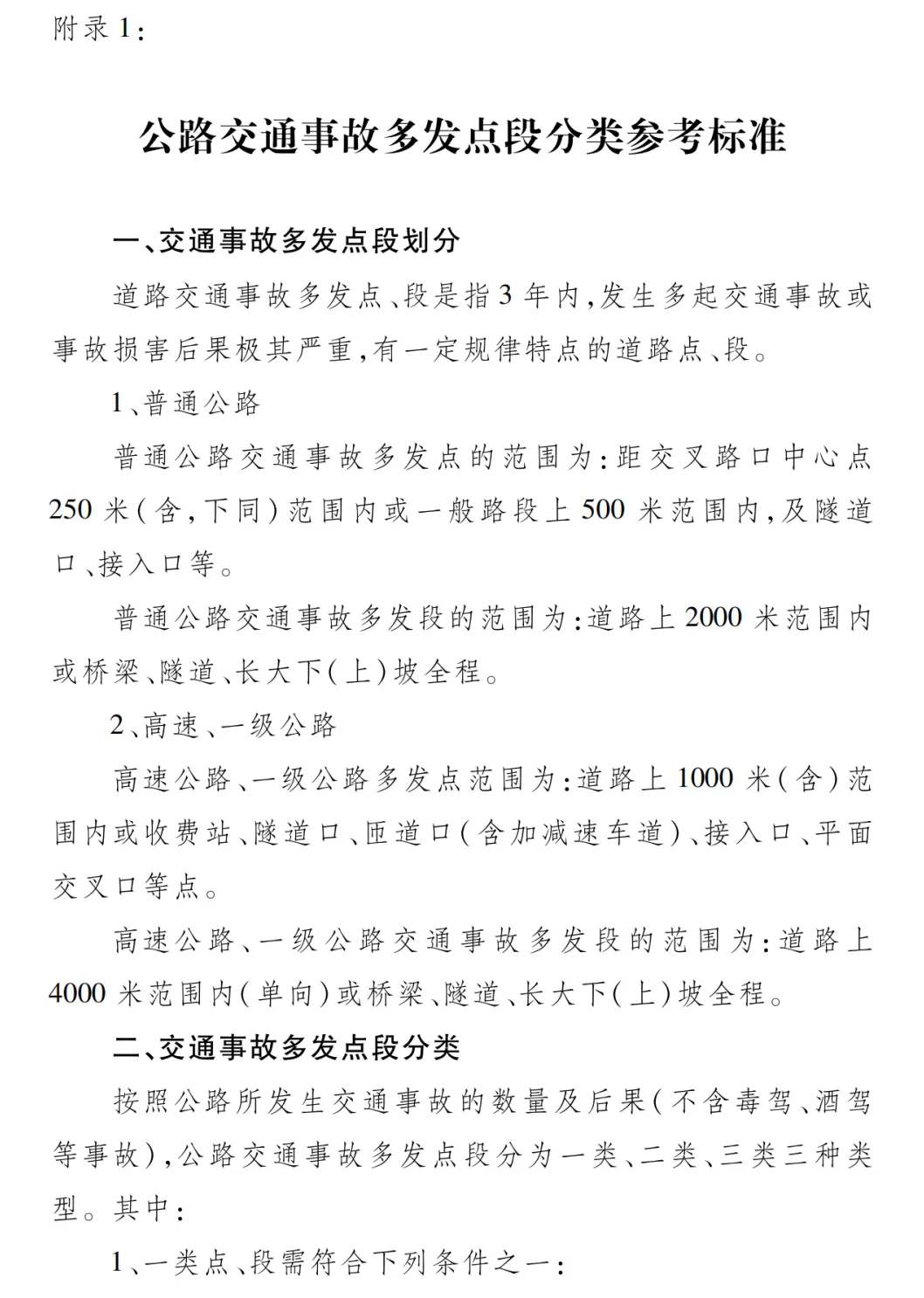
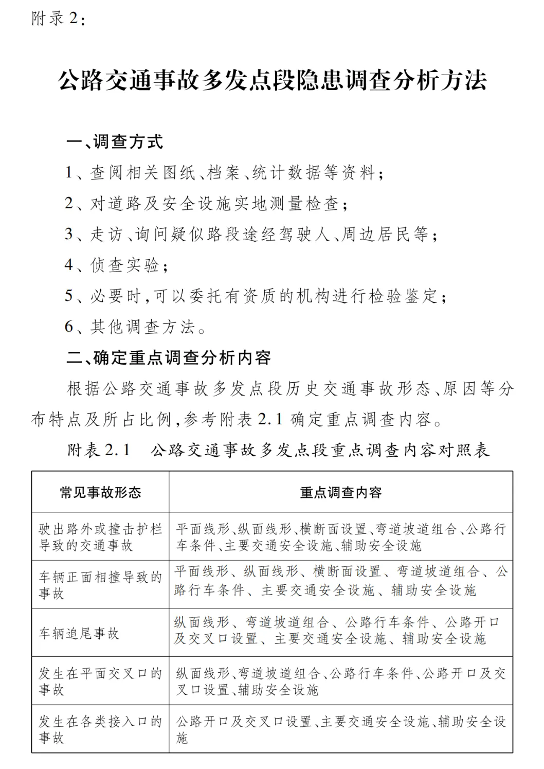
公路交通事故多发点段及严重安全隐患排查工作规范(试行)
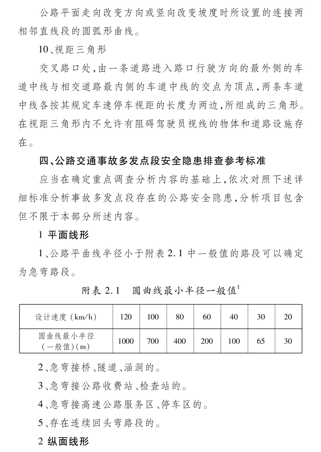
发文时间:2024-10-28
资料来源:包头市应急管理局
为深入宣传贯彻习近平总书记关于安全生产重要论述,全面排查整改重大事故隐患,提高风险隐患排查整治质量,持续推动重大事故隐患动态清零,坚决防范遏制重特大事故,扎实推进安全生产治本攻坚三年行动,我们将部分重点行业领域重大事故隐患判定标准汇编如下,供参考使用。



















上一篇:
重大事故隐患判定标准(船舶行业)
字体
- 大
- 中
- 小
相关附件