各旗、县、区人民政府,稀土高新区管委会,市安委会各成员单位:
为了加强安全生产工作,落实安全生产举报奖励制度,现将《重大生产安全事故隐患判定及奖励资金支付程序》印发给你们,请认真贯彻落实。
包头市安全生产委员会办公室
2022年8月5日
重大生产安全事故隐患判定
及奖励资金支付程序
重大生产安全事故隐患判定及奖励资金支付是指对在安全生产检查中被聘请的专家发现的重大事故隐患以及单位、组织和个人举报的重大事故隐患进行核实认定,并按照《中共包头市委办公室 包头市人民政府办公室印发<关于深入贯彻落实党中央国务院决策部署切实防范化解安全风险遏制生产安全事故的工作方案>的通知》(包党办发电〔2022〕9号)等相关规定支付奖励资金。
一、重大生产安全事故隐患的判定依据
依据《煤矿重大生产安全事故隐患判定标准》(国家安全监管总局令第85号)《工贸行业重大生产安全事故隐患判定标准(2017版)》《金属非金属矿山重大生产安全事故隐患判定标准(试行)》《化工和危险化学品生产经营单位重大生产安全事故隐患判定标准(试行)》《烟花爆竹生产经营单位重大生产安全事故隐患判定标准(试行)》《房屋市政工程生产安全重大事故隐患判定标准(2022版)》的规定以及其他负有安全监管职责的部门制定并向社会公布的重大事故隐患的判定标准认定。
二、重大生产安全事故隐患的判定原则
重大生产安全事故隐患判定应坚持科学严谨、实事求是、客观公正的原则。
三、重大生产安全事故隐患的判定方法
重大生产安全事故隐患可通过专家论证、会议决定的方式判定。
四、重大生产安全事故隐患的判定程序
(一)对安全生产检查中专家发现的重大事故隐患的判定
在安全生产检查中,负有安全生产监督管理职责的部门(以下简称“监管部门”)聘请的专家发现重大事故隐患,应当收集事故隐患的印证材料,提出相关判定依据,填写《重大生产安全事故隐患判定表》,并提交现场执法人员。
现场执法人员对专家发现重大事故隐患进行初步认定,对初步认定为重大事故隐患的,应当向本部门分管负责人报告,提请本部门党委(党组)会议研究。部门党委(党组)会议依据《关于深入贯彻落实党中央国务院决策部署切实防范化解安全风险遏制生产安全事故的工作方案》(包党办发电〔2022〕9号)等相关规定,作出决定。
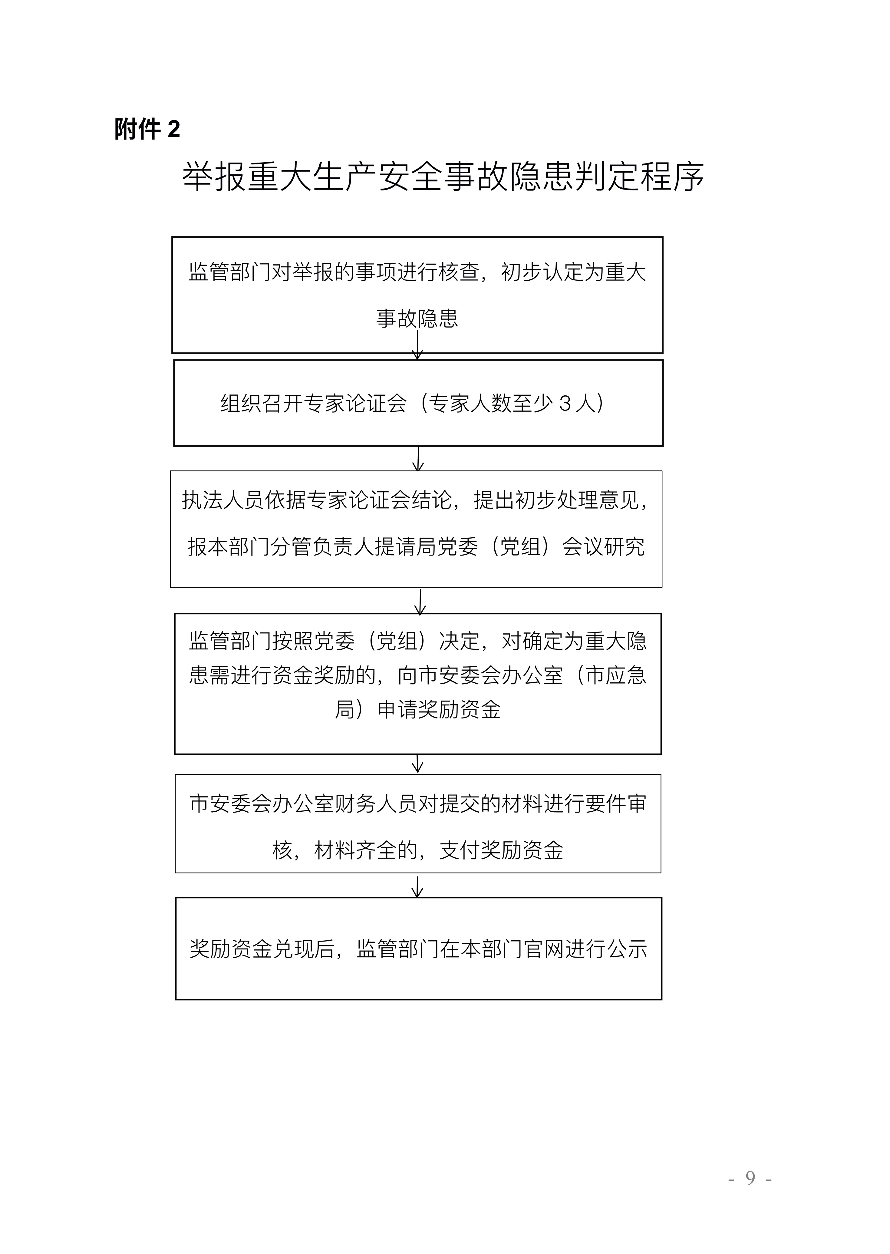
(二)对举报的重大事故隐患的判定
监管部门对举报的事故隐患,经核查初步认定为重大事故隐患的,应当组织召开专家论证会。参加论证的专家(至少3人)应当从本部门的专家库中聘请(也可以从上级部门专家库中聘请)。专家论证会应当选出论证组长,经与会专家集体讨论研究,作出是否属于重大事故隐患结论,填写《重大生产安全事故隐患专家论证表》,并经所有与会专家签字确认。
负责举报事项核查的执法人员,依据专家论证会结论提出初步处理意见,连同《重大生产安全事故隐患专家论证表》一起向本部门分管负责人报告,提请本部门党委(党组)会议研究,部门党委(党组)会议依据《安全生产领域举报奖励办法》(安监总财〔2018〕19号)《内蒙古自治区应急管理厅自治区财政厅关于印发<内蒙古自治区安全生产领域举报奖励办法(试行)>的通知》(内应急发〔2021〕68号)《关于深入贯彻落实党中央国务院决策部署切实防范化解安全风险遏制生产安全事故的工作方案》(包党办发电〔2022〕9号)《包头市安全生产举报奖励暂行办法》(包安委会发〔2021〕12号)等相关规定,作出决定。
五、重大安全生产事故隐患奖励资金申报支付流程
监管部门按照本部门党委(党组)会议的决定,对确定为重大事故隐患需进行资金奖励的,向市安委会办公室(市应急管理局)申请资金奖励,提交《重大生产安全事故隐患资金奖励申请表》、《重大生产安全事故隐患判定表》、《重大生产安全事故隐患专家论证表》,事故隐患印证材料、相关判定依据、本部门党委(党组)会议研究决定的会议纪要等相关证明材料。市安委会办公室(市应急管理局)财务人员对监管部门提交的申请资料进行要件审核,材料齐全的,按规定支付奖励资金。奖励资金兑现后,财务人员应告知监管部门,监管部门应当及时通过本部门官网予以公示。
上述材料一式两份,一份由本部门留存备查,一份交由市安委会办公室(市应急管理局)财务人员按照相关规定统一支付奖励资金使用。
附件:1.安全生产检查中专家发现的重大生产安全事故隐患判定程序
2.举报的重大生产安全事故隐患判定程序
3.重大生产安全事故隐患判定表
4.重大生产安全事故隐患专家论证表
5.重大生产安全事故隐患资金奖励申请表





- 大
- 中
- 小