无障碍
|
关怀版
|
退出
|
登录/注册
用户中心
网站首页
要闻动态
政府信息公开
政务服务
互动交流
当前位置:
首页
-
政府信息公开
-
法定主动公开内容
-
安全生产
-
安全生产执法检查动态
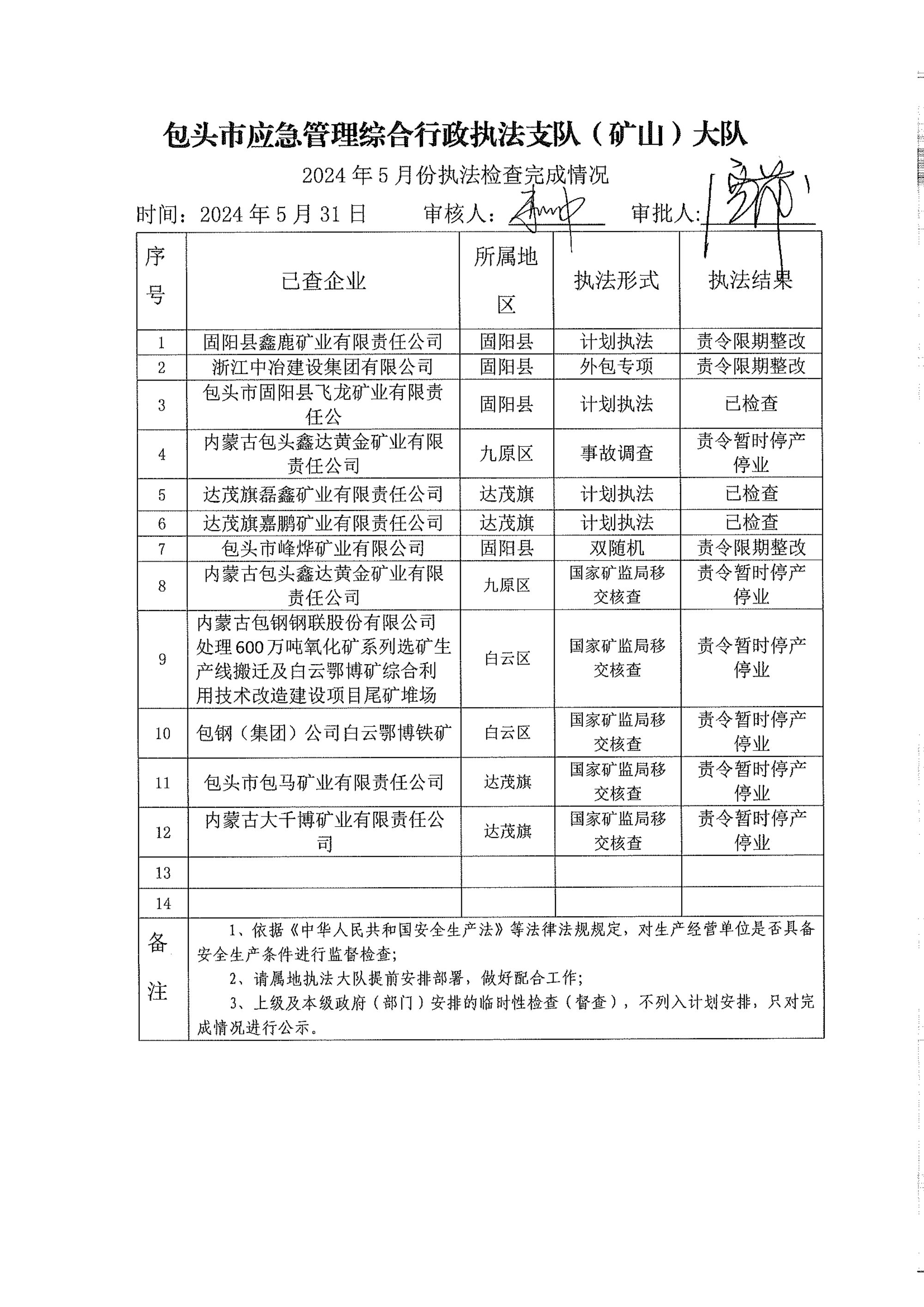
市应急执法支队矿山安全执法大队2024年5月份执法检查完成情况及2024年6月份执法检查安排公示
发文时间:2024-06-03
资料来源:包头市应急管理局
上一篇:
市应急执法支队危化品安全执法大队2024年5月份执法...
下一篇:
市应急管理综合行政执法支队助企强安送服务
字体
大
中
小
打印
关闭
分享到:
相关附件